公司各部门、职能中心及项目相关单位:
我公司拟依托自主研发的“基于近红外窄线宽激光光源的激光光声光谱变压器油中气体在线监测预警装置的研究及应用”项目申报湖北省科技进步奖。根据关于开展2021年度省科学技术奖提名工作的通知要求,现对2021年度湖北省科学技术奖提名予以公示:
一、项目名称
基于近红外窄线宽激光光源的激光光声光谱变压器油中气体在线监测预警装置的研究及应用
二、项目简介
本项目基于波长强度双调制原理和有源光声池技术,攻克一种基于频谱展宽的光声光谱滤波算法,设计了激光器和光声池谐振腔一体的有源光声池组件,通过PID控制DFB激光器腔内温度,恒流源对输出波长和强度进行调制输出稳定周期变化的激光,激光器、光声池通过光学共轴底座直接耦合,无需光纤连接器、准直器和光学斩波器,实现以下创新:
1.提高气体检测精度,降低系统成本;
2.设计了激光器和光声池谐振腔一体的有源光声池组件,大幅提高了稳定性、信号检测指标和抗交叉干扰水平,实现了变压器油中特征气体的高灵敏度预警;
3.提出了一种基于频谱展宽的光声光谱滤波算法,使噪声频谱分布更均匀,滤波后信号信噪比更高,提高了气体浓度检测精度。
项目整体达到国际先进水平,自主研发微体积光声池技术性能指标等达到国际领先水平,将DFB激光光源应用于变压器油中气体检测和在线监测领域属国际首创。成果被中国高科技产业化研究会确认为国家科学技术成果,并通过国家工信部科技成果登记,目前已在国网山东省电力公司等得到规模化应用,解决了高等级变压器运行状态实时在线监测和故障预警问题,达到了挂网监测运行和电力设备安全生产监测效果,拥有直接经济效益和长远社会效益。
三、提名者及提名等级
武汉市人民政府,拟提名湖北省科技进步一等奖。
四、主要完成单位
湖北yl23455永利集团系统技术股份有限公司。
湖北yl23455永利集团系统技术股份有限公司成立于2004年,位于武汉光谷东湖高新技术开发区,是一家聚焦“智能电网+”全产业链的高新技术企业、新三板创新层挂牌企业,已获高新技术企业、武汉市企业研究开发中心、信息系统集成及服务资质叁级、CMMI成熟度叁级、电子与智能化工程专业承包贰级等资质,荣获2020年中国软件行业优秀解决方案、2020武汉市优秀高新技术企业、2020年武汉软件百强企业等荣誉,自主研发DFB-LD光源、AI算力引擎等核心技术,构建智能气体检测和在线监测复杂场景工作,形成了130多项知识产权,整体技术水平达到国际先进水平。
公司是业内领先的光电传感、智能物联网及信息安全技术综合应用提供商,拥有完备的资质体系和强劲的创新研发实力,形成了自主创新能力和知识产权核心技术体系,主营业务是向电力、石油石化、环保等行业用户提供利用光电传感、智能物联网及信息安全等技术自主研发的软硬件产品、集成服务和用电服务。产品和服务覆盖全国31个省(自治区、直辖市),已向300多家电网和发电企业的15000多个项目现场提供了优秀的技术解决方案。
五、主要完成人
易国华、杨军、文刚、范旺生、童斌、朱维润、李文、江金元、程鹏、李俊逸、代犇、黄杰、吴燕祥、伍小冬、项俊、易成君、张硕、费明和。
1、易国华,男,1974年5月出生,高级经济师,香港大学研究生学历,现任公司董事长兼总经理,曾任武汉九州电脑有限公司宜昌分公司经理、系统集成部经理。个人先后获得过湖北省科技二等奖、国家电网科学技术进步三等奖、武汉市软件和信息技术服务业优秀企业家等荣誉,拥有光电传感及物联网相关的发明专利11项,其中7项为第一发明人。
2、杨军,男,1977年12月生,高级经济师,武汉大学毕业,现任公司的董事、副总经理兼总经理助理。曾任香港得实集体湖北大区技术总监、湖北英泰电子副总经理、湖北yl23455永利集团系统技术有限公司副总经理,拥有授权专利17项,其中7项为发明专利,已受理多项技术专利申请。
3、文刚,男,1983年3月生,华中科技大学博士研究生学历,工程师,现任公司产品研发副总、技术总监。曾任广东仁科自动化技术有限公司电气工程师、武汉新能源研究院有限公司博士后工作站电气技术方向产品开发负责人、武汉华工融军科技有限公司技术中心主任,发表核心期刊/会议论文10篇,授权发明专利2项,申请受理专利10项。研究技术领域:风力发电、光伏发电、交直流电能变换、多能流综合控制、信息路由与能量路由、能量与设备高效利用等。
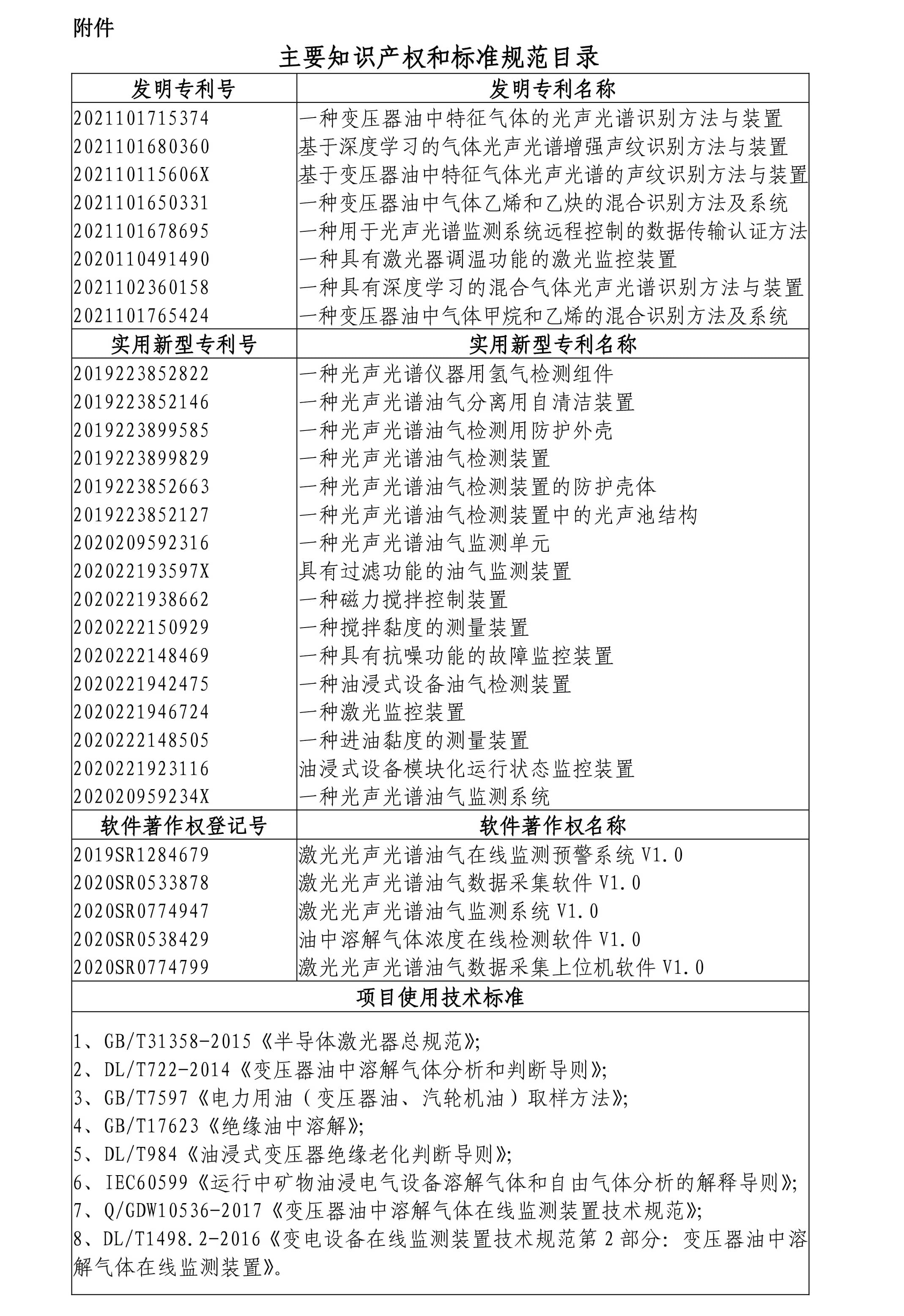
六、主要知识产权和标准规范目录见附件
七、公示时间:2021年6月15日至6月22日。
八、联系方式:罗祖志 027-87163577/87163677转859,地址:武汉市光谷大道3号未来之光3栋8楼、9楼。
湖北yl23455永利集团系统技术股份有限公司
2021年6月15日
